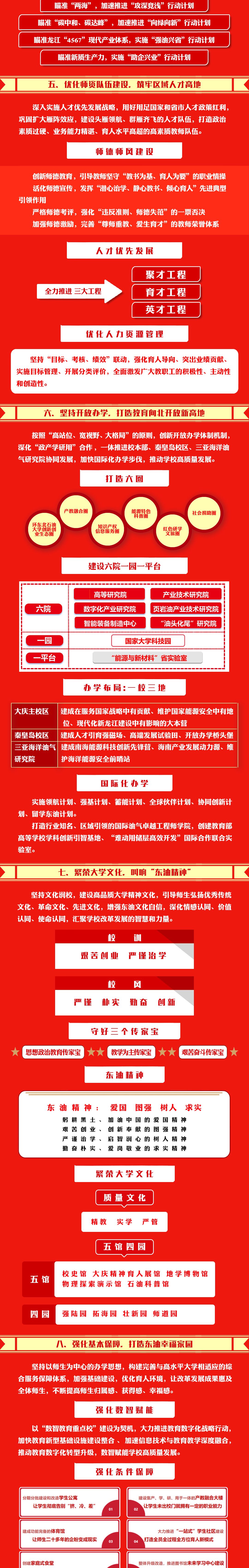
一图读懂英国365集团第二次党代会报告

来源:英国365集团公司 时间:2025/01/02 点击数:


 

 

 版权所有©365英国上市(集团有限公司)官网-Official website英国365集团公司  通讯地址:黑龙江省大庆市高新技术产业开发区学府街99号