英国365集团公司
学院首页
英国365概况
学院简介
发展历程
学院领导
历任领导
院士专家
机构设置
机电工程系
过程装备与控制工程系
材料科学与工程系
工程力学系
工业设计系
实验中心
工程实训与创新中心
节能中心
学院办公室
学生工作组
人才培养
本科生培养
研究生培养
教学研究
教学成果
精品课件
一流课程
创新创业
学科建设
重点专业
重点学科
重点研究平台
学位点
师资力量
知名学者
师资队伍
英国365
科研方向
科研成果
科研团队
产品推介
学院党建
党建动态
专题学习
网上党校
理论园地
典型宣传
学生工作
规章制度
学生活动
学习园地
学子楷模
校友天地
校友天地
校友活动
学校主页
学院首页
>
人才培养
>
研究生培养
>
博士学位二级学科
>
正文
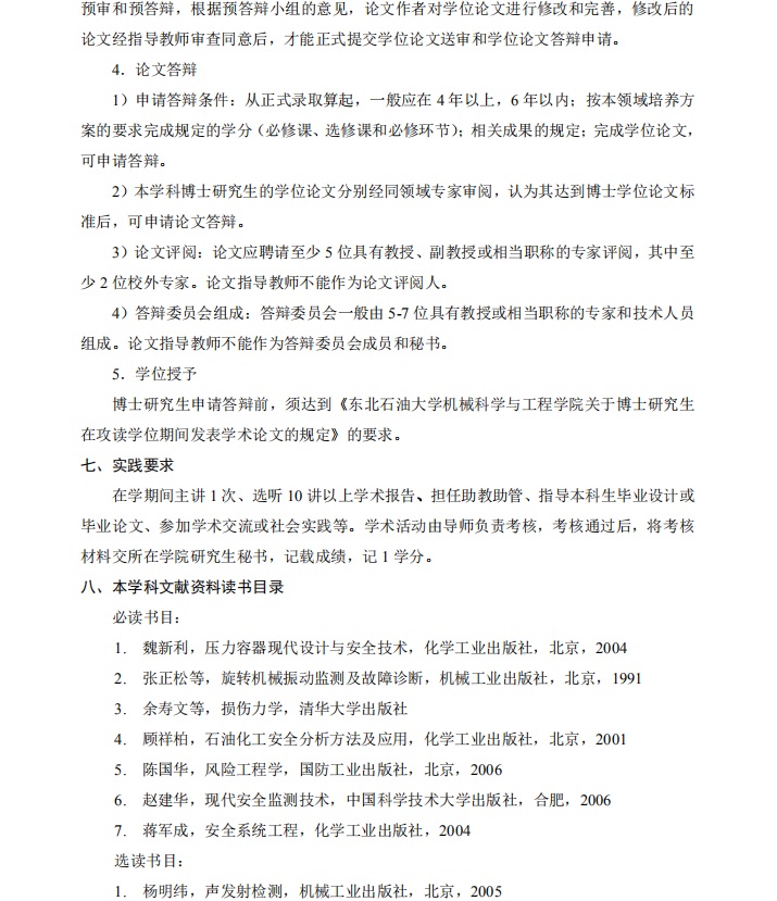
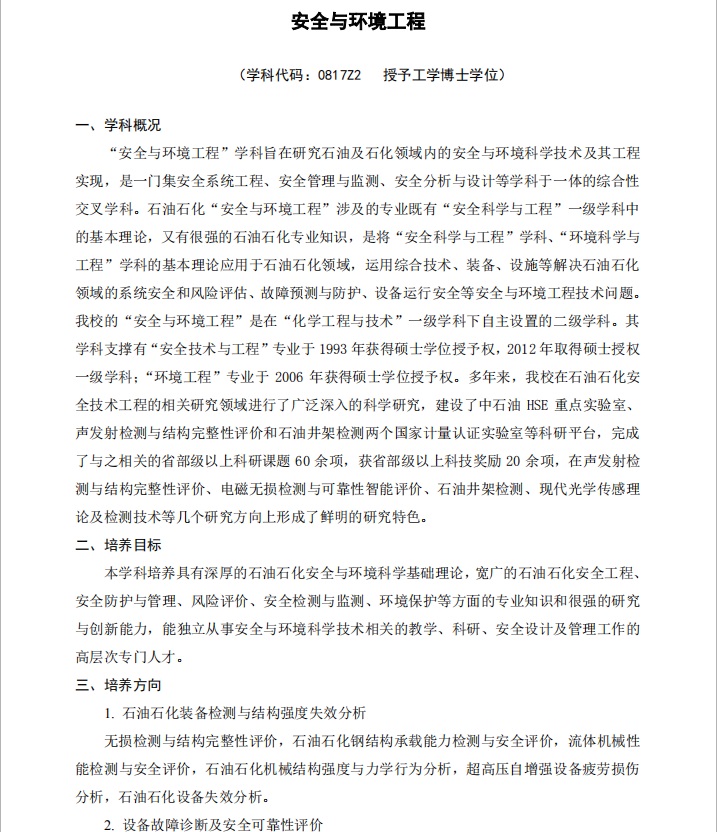
安全与环境工程
来源: 时间:2019/10/24 点击数:
英国365集团公司
上一篇:
油气田机械工程
下一篇:
油气田机械工程
版权所有©365英国上市(集团有限公司)官网-Official website
英国365集团公司
通讯地址:黑龙江省大庆市高新技术产业开发区学府街99号